Disco VU Lights

Originally published in Everyday Practical Electronics, October 1995

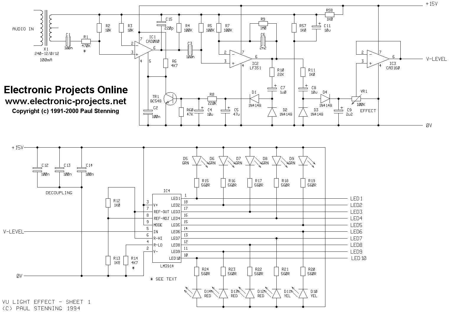
bulletCircuit Diagram Page 1
Circuit Diagram Page 2
LM3914 Block Diagram
PCB Artwork
PCB Component Layout
Interwiring Diagram

Recently, while rummaging in the loft, the author found the circuit diagram of one of his favourite home-made lighting effects, a large VU meter. It dated back to when he and a friend ran a small mobile disco. The friend was the DJ, while the author dealt with the technical side, building most of their equipment to keep costs down. Feeling prompted to rebuild it, bringing it up to date in the process, resulted in the Ginormous VU Meter!

vupic1 Seven lamps were controlled by the original unit, using individual comparators, whereas the design presented here controls ten lamps and utilizes a bargraph driver IC. The effect is emphasized by reducing the difference between the bottom and top lamps, giving a rather more dramatic effect than a conventional VU meter.  In addition the scaling is linear, rather than the logarithmic scaling normally used in real VU meters.

The Effect potentiometer on the controller sets the level in a similar manner to a recording level control.  Normally this would be set so that the top light illuminates on the loudest peaks in the music, however this may be turned down to give a more romantic atmosphere when playing slower records.  Once the desired effect is obtained it will be maintained by the automatic level control circuit, despite variations in volume and music style.  This allows the DJ to concentrate on playing the music rather than fiddling with the lighting effects.

Low cost home "Disco" lighting effects use a built-in microphone to pick up the sound.  This arrangement is prone to picking up extraneous noise unless it is placed very close to the speakers.  This unit connects directly to the speaker connections of your amplifier, eliminating these problems.

A small mains transformer is used to safely isolate the amplifier from mains circuitry.  The input impedance is about one Kilohm which will impose no significant additional load on the amplifier.  A high power amplifier is not necessary - by changing one component value the output from a domestic stereo system at a sociable volume can be accommodated.

The lamp outputs can drive up to 250W of lights each, giving a total of 2.5KW!  In practice much smaller lamps would be used, 25W per channel being typical.  Suggestions for constructing a suitable light box are given later.  Zero crossing control is used to minimize radio interference.  Note that the outputs are only suitable for resistive loads such as normal light bulbs.  Inductive loads such as pin-spots and similar lights containing transformers are not suitable.

WARNING.  THIS PROJECT OPERATES AT LETHAL MAINS VOLTAGES.  IF YOU ARE IN ANY DOUBT ABOUT YOUR ABILITY TO CONSTRUCT IT SAFELY, PLEASE SEEK ASSISTANCE FROM A SUITABLY QUALIFIED OR EXPERIENCED PERSON.  THIS PROJECT IS NOT SUITABLE FOR BEGINNERS.

How it Works

X1 is a small mains transformer and is used to safely isolate this circuit from your audio amplifier.  Audio matching transformers are available but these are not generally designed to isolate mains voltages, and are normally more expensive.  Although a mains transformer does not have a particularly flat frequency response, it is good enough for this application.

In addition the transformer reduces the signal to a more manageable level.  The signal from an amplifier delivering hundreds of watts could be about 30 to 60V RMS, which is excessive for op-amp circuitry.  The transformer has a turns ratio of about 10:1, which reduces these voltage levels to a more manageable 3 to 6V.  On a domestic stereo amplifier producing maybe between 2 and 10V RMS we would still have between 0.2 and 1V.

R1 and R2 form an attenuator to reduce the signal still further, to a level suitable for the input of IC1.  The value of R1 can be adjusted to suit the audio power levels that may be encountered.  470K is ideal for domestic use if you wish to remain on speaking terms with the neighbours!  If other members of the household do not appreciate your taste in music, you may need to reduce this to about 220K.  On the other hand, 2M2 is about right for use with a 100W power amplifier at high volume.

If the value of R1 is too high there will be insufficient signal for the automatic level control to operate, and the effect will vary as the volume is adjusted.  If the value is too low, the automatic level control will be saturated, and all the LED's will remain on with virtually no variation.  The automatic level control has a wide acceptance range so the value of R1 is not at all critical.

IC1 (CA3080) is a transconductance amplifier.  The current gain of this device is controlled by the current flowing into the control pin (pin 5).  R4 is the output load, which converts the output current into an output voltage.  C15 reduces the impedance of this load at higher frequencies, reducing noise and giving some high frequency roll-off.  R2 and R3 bias the two inputs to the mid-rail supply.

If you are experimenting with the CA3080 device, please note that it can easily be damaged by overdriving the control input (pin 5).  This input is connected directly to the base of an internal transistor, and connecting it to a voltage above about 0.6V or allowing more than about 5mA to pass into it will destroy that transistor leaving you with a dead IC.  I killed two IC's while developing this circuit!

There will inevitably be some DC offset at the output of IC1, particularly at higher gains.  This is blocked by C3.  IC2 is a conventional op-amp and is configures as a non-inverting amplifier with a gain of 11 at lower frequencies.  C6 reduces the gain progressively at higher frequencies.  This is intentional since the effect works better at lower frequencies - in particular the bass beat.  The value of C6 can of course be adjusted to suit your preferences.

The output of IC2 feeds a rectifier circuit comprising D1 and D2.  C7 is a DC blocking component and C5 is the smoothing component.  C5 is charges via R10 and discharges via R8, R60 and the base of TR1.  The component values are arranged to give a gentle attack and slow delay characteristic.

R6 passes sufficient current to bias IC1 to give maximum gain.  If the signal level on the output of IC2 is too great the output of the rectifier will rise, causing TR1 to pass more current.  This diverts current from the control pin of IC1, reducing the gain.  This automatic level control circuit will maintain a consistent output level from IC2 despite a large change in audio input level.  From my measurements, a variation of at least 30dB can be accommodated.

The output of IC1 also drives another rectifier circuit comprising R11, C8, C9, D3 and D4.  This circuit has a much faster response, due to the low values of R11 and C9.  The track of VR1 is the discharge path for C9.  A portion of the DC level from this rectifier circuit is tapped off by VR1 and buffered by IC3.  A CA3160 op-amp was chosen because it's output can be driven to within 0.1V of the positive and negative supply rails.

The op-amp circuitry mid supply rail is derived from a potential divider (R57 and R57), decoupled by C11.

IC4 (LM3914) is a ten channel bar-graph LED driver IC.  The simplified block diagram (figure *) shows how the working of the device more clearly than a long-winded description from me!.  This figure and the text in the next paragraph are taken from the LM3914 data sheet, which is copyright National Semiconductor.

"The LM3914 IC senses analogue voltage levels and drives ten LED's, providing a linear analogue display.  A single pin changes the display from a moving dot to a bar-graph.  Current drive to the LED's is regulated and programmable, eliminating the need for resistors.  The circuit contains its own adjustable reference and accurate ten step divider.  The low bias current input buffer accepts signals down to ground or V-, yet needs no protection against inputs of 35V above or below ground.  The buffer drives 10 individual comparators referenced to the precision divider."

Referring to the circuit diagram, you will notice that I have added resistors in series with the LED's, which appears to contradict the description in the previous paragraph.  If the resistors were omitted the outputs would still drive the LED's correctly, but the voltage on the output pins would vary from +14V to +11V, which is not sufficient variation to drive the inputs of CMOS logic devices.  The resistors drop an additional 8V approx, giving a level which is low enough to register as a CMOS logic 0, whilst allowing the current regulation to operate.  The resistors also reduce the power dissipation within the IC.  An output is low when the appropriate LED is lit.

The output current is controlled by the voltage reference circuit, and is about ten times the current flowing from the Ref-Out pin.  In this case the reference is set to 3.5V (see formula on figure *), and the reference current is 1.3mA, giving an LED current of about 13mA.  The reference voltage is applied across the internal divider resistor chain.

The bottom of the chain is lifted above 0V by the addition of R14.  This reduces the dynamic range required, enhancing the effect.  The value of this component may be modified to suit your preferences and the style of music played.  Modern dance music has a low dynamic range and the value of 4K7 is about right.  If you play music from the 60's or 70's, 1K5 would be more suitable.  If you play a selection of music, 3K3 is a good compromise.  You could replace R14 with a 5K0 preset, and adjust it to your liking.

The ten triac output circuits are identical - I will use the first stage (TR3, TR13) in this description.  When the LED1 line and the Z-CROSS lines are both low, the output of the 4001 gate will be high.  This will turn on transistor TR3, which drives the gate of triac TR13.

Since the Z-CROSS line is low for only a brief period as the mains cycle passes through 0V, the triac can only be switched on at this point.  Once the triac is on, it will remain in this state until the current passing through it drops below a low holding current.  With a resistive load this occurs as the mains cycle approaches the next zero crossing point.  Thus the load is driven for complete half cycles.  No switching occurs at points in the cycle where the switching current would be high.

Because the triac is triggered only momentarily at the zero crossing point, the output is not suitable for driving inductive loads.  With an inductive load the current and voltage are out of phase, so this simple triac driving arrangement will not operate correctly.  Since the unit is only intended to drive normal light bulbs, this restriction should not cause any problems in practice.

The Z-CROSS signal is derived from the mains transformer.  A normal two diode (D15 and D16) full wave rectifier circuit is used with the centre tapped transformer (X2).  However an additional diode (D17) is added between the rectifier and the smoothing capacitor (C10).  The signal at the junction of the three diodes is a full-wave rectified sine wave, which drops to zero at the zero crossing points.  This signal drives TR2, such that it turns off when the voltage at the junction of the diodes is below about 3V.  The output on the collector of TR2 is inverted by a gate in IC5.  The inputs of the unused gate in IC5 (pins 5 and 6) are connected to 0V.

Construction

vupic2
All the components except the transformers are mounted on a single sided PCB.  The component overlay is shown in figure *.  PCB construction is straightforward and should present no problems to constructors with some experience.

Before starting the construction, drill out the ten triac mounting holes and the four corner PCB fixing holes to about 3mm (1/8").  Don't forget to fit the ten wire links.  Veropins or similar should be used for all off-board connections.

The leads of the LED's should be left a suitable length to allow the faces of the components to protrude through holes in the panel of the chosen case.  The '+' on the overlay indicates the cathode of the LED, which is usually marked by a flat on the side of the component.

VR1 may be mounted directly onto the PCB if a suitable print-down component is obtained.  Alternatively it may be connected to the PCB with short lengths of flex.  On the overlay, the centre pin is the wiper, the left pin is the anti-clockwise end of the track and the right pin is the clockwise end.

The triacs should be fixed to the PCB with M3 or 6BA nuts and bolts.  No heatsinking is required.  The heavy mains carrying PCB tracks should be reinforced with solder.

When construction is complete, please carefully check the area around the triacs for short circuits and bad joints.  Short circuits here could cause a nasty mess when the mains is applied!

The Case

Once the PCB is finished it should be mounted in a suitable case with the transformers etc.  For professional use, a solid metal case should be used if the unit is to survive for any length of time (disco equipment leads a rough life)!  Try to find a pot with a metal shaft, and use a metal knob.  Even for home use a metal case should be used for safety.

The interwiring is shown in figure *.  The mains wiring must be carried out with suitably rated wire - possibly the cores stripped out of some mains flex.  6 Amp cable will be adequate for the mains wiring.  The connections from the board to the lamp sockets are shown with numbers to reduce the clutter on the diagram.

For the lamp connectors I have used the 8 pin Bulgin connectors which are commonly used for disco lighting.  The advantage of these connectors is that either the plug or socket may be safely live when de-mated.  (They are also fairly difficult to break - which us good to know when you accidentally drop a speaker cabinet onto one!)

All disco controllers and light boxes are fitted with sockets (Bulgin type P552).  Connection leads all have plugs (Bulgin type P551) on both end, and are wired for four channels using seven core cable.  There are normally two sockets on the light boxes (wired in parallel), so a number of light boxes may be connected in a chain, with the controller at one end.  This is an extremely flexible method of arranging things, since all the leads are the same, and any controller can be connected to any light box.

The standard wiring for these connectors is pins 7 and 8 for common (neutral) and pin 1 for earth.  Pins 7 and 8 are linked in every connector, and a single wire is used in the connection leads.  For three channel lighting, pins 5, 4 and 3 are the three live connections.  With four channels, pin 2 is also used.  Pin 6 is normally unused or carries a permanent live feed for motors etc. 

In this case I have used pin 6 for a further channel so that the ten channels may be carried on two connectors.  Although this is slightly non-standard, no harm will be caused if the wrong light is connected to the wrong controller.  Standard 4 channel leads can be used if they are made up correctly (with pin 6 connected).

An insulating boot should be fitted onto the back of the fuse holder, which should be fitted with a 5A anti-surge fuse.  If the fuse is removed and the lights are unplugged you can work on the PCB while the mains connected with reasonable safely - this may be useful for fault-finding.

Two 1/4" mono jack sockets are used for the audio input.  These MUST be the plastic bodied type so that no connection is made between the speaker wiring and the earthed case (to prevent hum loops or damage to the amplifier).  Two sockets are connected in parallel so that this unit may be connected between the amplifier and the speakers using two leads.  This arrangement is also fairly standard with disco equipment.  Use 6 Amp wire for the links between the two sockets because they have to carry the full speaker current. If your equipment uses a different type of connector for the speaker wiring (such as 3 pin Cannon) you could fit these to this unit instead.

Speaker leads have to handle significant current and should be made using round 2 core 6 Amp mains flex (flat cable kinks too easily).  I use the orange cable intended for garden power tools, so it can be readily distinguished from other audio cables fitted with jack plugs.  Use metal jack plugs - the plastic ones break far too easily.  Since all the controllers will normally be stacked up in one place, a number of short speaker leads are useful for linking them together.

The above information assumes you are using this controller with professional disco equipment.  I have given more detail than is strictly necessary to build this controller, in the hope that it will be of use to those readers who may be just starting to run a small mobile disco.

If you are building this unit solely for home use you can use whatever connectors take your fancy - as long as they are suitably rated for the voltages and currents involved.  You could save a significant amount of money by building the controller into the light box - you save the cost of a case, some connectors and some multi-core mains cable.

Testing

The unit should be tested initially with the lamps disconnected.  Do not fit the fuse in the fuse holder yet.  Set VR1 fully clockwise and connect the unit to the mains and your amplifier.

When you play some music, the LED's should flash in a manner similar to a VU meter.  Reduce the setting of VR1 such that the top LED lights only occasionally.  Now alter the volume on your amplifier.  After a second or so (while the automatic level control sorts itself out) the lights flashing should revert to the same level.

Now switch off and fit the fuse.  Connect some lamps to the outputs and switch back on.  The whole PCB is now live, so do not touch it!  The lamps should flash in time with the LED's on the appropriate channel.  If you have not assembled the light box yet you may find it easier to connect a table lamp to each output in turn (switching off while you change the connections).

Light Box Construction

The construction of the light box depends to a great extent on the resources available and your own ability.  The suggestions given here may be used as a guide.

If you are running a mobile disco you will need to make the light boxes fairly solid.  It will get a battering - no matter how gentle you plan to be.  There will be evenings when you need to clear everything up and get out within ten minutes, because the landlord or whoever wants to lock up and go home!

Firstly decide whether you want the light box vertical or horizontal.  If you are running a disco and choose a vertical arrangement, you will probably need to build two if you want your setup to be symmetrical - which of course costs twice as much.  Also bear in mind that vertical boxes could be somewhat unstable and prone to being knocked over, unless you make it fairly wide, deep and heavy.

The controller will drive two light boxes without problems.  Alternatively, if your disco is stereo, you could make two controllers (possibly in one case with a dual pot), and drive each light box separately.  In this case you may need to reduce the value of C6 to allow some more mid-range through otherwise the two units will appear to be doing the same thing!

With a horizontal light box you could position it centrally, above or below your name sign.  You could even put the name of your disco on the front of this light box, and kill two birds with one stone!

Whichever way you intend to mount it, you basically need a box divided into ten equal rectangular sections.  Each division must be large enough to house the light bulb without the bulb touching the partitions.  The front of the case is covered with translucent acrylic sheet (Perspex) to defuse the light and protect the bulbs.

The Perspex should be at least 40mm away from the bulbs for this to be effective.  Buy the Perspex first, and hold it near a bulb to establish the best distance.  Translucent Perspex is not the easiest product to find locally - try looking in your Yellow Pages under "Plastics - Suppliers" or "Plastics - Film and Sheet".  If you want to save some money, try to get an off-cut and trim it to size yourself or make the box to suit.  If you want to put your name on the front, try the "Sign Makers" section of the Yellow Pages.  You can probably get something professionally printed for about twice the cost of the plain sheet.

Perspex can be cut with a normal woodworking saw if you are VERY careful, but it is prone to cracking if you are too heavy-handed.  An electric jig-saw works well, if it is fitted with a fine blade.  In any case, get a second person to help you hold it steady - and progress slowly and gently.

The box itself should be made of solid chipboard, or even blockboard if you want it to be really substantial (and heavy).  The corner joints should be made by gluing and screwing the chipboard onto batterns.  The dividers can be made with plywood, about 6mm thick.  This is thick enough to fix into place with glue and small nails.  The corner joint batterns and the dividers should be recessed about 15mm from the front of the case to allow room for the perspex to sit in.  Some strips of 12mm quarter-round timber or similar can be fixed to the case in front of the Perspex to hold it in place.  Use screws from the outside of the case for this, and no glue - you will need to remove the perspex to change the light bulbs.  The back of the box should be wide enough to hold the lamp holders (bayonet cap battern holders), but about 30mm narrower than the box.  This allows about 15mm each side for ventilation.

If the dividers stop about 10mm from the back, this will allow room for the wiring between the lamp holders.  The sockets should be fitted through the back panel wherever there is room, and the rear connections covered with a generous quality of insulation tape.  This prevents an electric shock should someone poke their fingers through the ventilation gap.

The finished box can be painted matt black on the outside, or covered with black vinyl sheet if you prefer.  A few corner protectors will prevent the chipboard from chipping, and a handle or two in the right place can be very useful.  The inside should ideally be painted gloss white - radiator paint would be better able to withstand the heat without blistering or becoming discoloured.

The light bulbs should be normal coloured round bulbs, like those used on the larger outdoor Christmas lights.  A rating of 25W will generally be suitable, and won't get too hot.  Larger bulbs such as 40W or 60W could be used if you want more light - but you'll get more heat too!  You could use colours that give the impression of a VU meter - 5 green, 2 yellow and 3 red for example - or you could just use 10 randomly coloured bulbs.

Other suggestions

Of course you imagination is the only limit.  How about a twenty lamp box, with the light effect coming in from the ends or out from the middle - this could look good with a name sign.  How about a rectangular box with ten triangular sections each having a corner meeting at the bottom middle.  Or you could just have a row of R60 coloured spot bulbs on an overhead gantry.  Do something individual and get noticed!

One final suggestion - on a safety matter again.  Buy yourself one or two residual current (earth leakage) circuit breakers - the type intended for power tools - and plug them into the wall sockets where you connect the inevitable multitude of 4-way trailing extension leads.  These could save an electric shock if some pillock smashes a light bulb or spills a pint of lager into the equipment.  It does happen!

Legal acknowledgement

The word "Perspex" is a trade mark of ICI.

Parts List (Controller only)

Resistors (All 0.25W 5% or better)

R1                           470K
R2,R3,R25,R26,R27,R30,R33,
R36,R39,R42,R45,R48,R51,R54  10K                        (14 off)
R4,R5,R7                     100K                       (3 off)
R6,R14                       4K7                        (2 off)
R8                           220K
R9                           1M0
R10                          22K
R11,R12,R57,R58              1K0                        (4 off)
R13                          1K8
R15 to R24                   560R                       (10 off)
R28,R31,R34,R37,R40,
R43,R46,R49,R52,R55          470R                       (10 off)
R29,R32,R35,R38,R41,
R44,R47,R50,R53,R56          2K2                        (10 off)
R59                          1K5
R60                          47K

VR1                          100K Lin Rotary Pot

Capacitors

C1 to C3, C12 to C14         100n 5mm pitch             (6 off)
C4,C8,C11                    10u 25V radial             (3 off)
C5                           47u 16V radial
C6                           2n2 5mm pitch
C7                           1u0 63V radial
C9                           2u2 63V radial
C10                          2200u 16V radial
C15                          220p 5mm pitch

Semiconductors

IC1                          CA3080 Transconductance Amp
IC2                          LF351 Op-Amp
IC3                          CA3160 Op-Amp
IC4                          LM3914 LED Bargraph driver
IC5 to IC7                   4001 CMOS quad NOR gate    (3 off)
TR1 to TR12                  BC548 transistor           (12 off)
TR13 to TR22                 C206D triac                (10 off)
D1 to D4                     1N4148 diode               (4 off)
D5 to D9                     Green 5mm round LED        (5 off)
D10,D11                      Yellow 5mm round LED       (2 off)
D12 to D14                   Red 5mm round LED          (3 off)
D15 to D17                   1N4001 1A rect diode       (3 off)

Miscellaneous

X1                           240V to 12/0/12 @ 100mA
X2                           240V to 12/0/12 @ 250mA

PCB; Case; Knob for VR1; 8-way Bulgin P552 sockets (2 off); Panel   mount 20mm fuse holder with insulating boot; 20mm 5 Amp anti-surge fuse; 1/4" mono plastic jack sockets (2 off); 3 core 5 Amp mains flex; 5 Amp wire for interwiring; 3 way 5 Amp terminal block; Cable clamp; 13 Amp plug with 5 Amp fuse; Solder tag; M3 screws, nuts, washers etc.

 

 

[Mail]   [Home]   [Glavna stranica]

 

For all mistakes on this page and the way how you use it I`m not responsible.